Über uns
Finanzierung

Der Forschungsverbund Capital4Health – “Capabilites for active lifestyle: An interactive knowledge-to-action research network for health promotion” wird vom Bundesministerium für Bildung und Forschung finanziert (2018-2021, FKZ 01EL1421A). Das Verbundprojekt befindet sich nach Abschluss des ersten Phase (2015-2018) nun in der zweiten Förderphase.
Ziele
Capital4Health zielt auf die Entwicklung und Erforschung von Handlungsmöglichkeiten für aktive Lebensstile bei unterschiedlichen Bevölkerungsgruppen und professionellen Akteuren sowie von strukturellen Kapazitäten auf organisationeller und Systemebene. Der regional- fokussierte transdisziplinäre Verbund besteht aus Forschungseinrichtungen (universitär- und außeruniversitär, national und international) sowie Praxis- und Politikpartnern. Von ursprünglich 5 Teilprojekten in der ersten Förderphase, entwickeln, implementieren und evaluieren in der zweiten Phase 4 empirische Teilprojekte Interventionen zur Förderung von Handlungsmöglichkeiten für aktive Lebensstile in der gesamten Lebensspanne und bei unterschiedlichen professionellen Akteuren sowie strukturelle Kapazitäten in relevanten Settings. Zwei Querschnittsprojekte bezogen auf (a) Konzepte und Methoden der Entwicklung von Handlungsmöglichkeiten und interaktiven Wissensaustausch sowie (b) Evaluation dieser Prozesse und verwandter Wirkungen zielen darauf, zur Gesundheitsförderungsforschung in den Bereichen Theorieentwicklung, Methodenentwicklung und Evaluation beizutragen. Teilziele des Forschungsverbundes sind
- Erprobung unterschiedlicher Interventionsansätze zur Erweiterung von Handlungsmöglichkeiten für aktive Lebensstile bei Bevölkerungsgruppen, Multiplikatoren, Entscheidungsträgern und Forschern.
- Vergleichende Analysen über Settings hinweg hinsichtlich Kapazitätsentwicklung und interaktivem Wissensaustausch.
- Entwicklung dekontextualisierter Theorien und Methoden auf Basis der empirischen Teilprojekte.
- Entwicklung innovativer Evaluationsansätze für Prozesse und Wirkungen interaktiven Wissensaustausch und Kapazitätsentwicklung.
Die Ergebnisverwertung zielt auf (a) Disseminierung und nachhaltige Implementierung innovativer Interventionen in die Routineservices beteiligter Praxispartner durch zunehmende Kooperation und institutionelle Verflechtung der Partner, (b) Internationale Sichtbarkeit und Anschlussfähigkeit über wissenschaftliche Publikationen sowohl aus den Teilprojekten als auch Gemeinschaftsarbeiten zu Querschnittsthemen des Forschungsverbunds.
Zusammensetzung

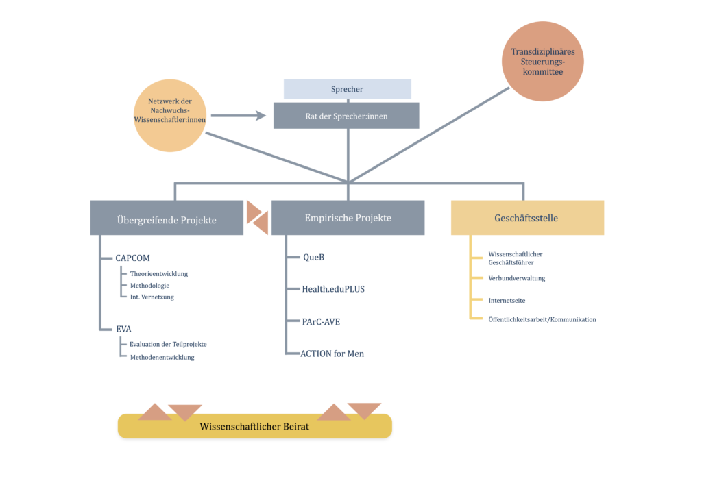
Rat der Sprecher:innen
Im Rat der Sprecher:innen sind alle Professorinnen und Professoren aus den Teilprojekten vertreten, die als Principal Investigators und Co-Investigators fungieren sowie die Sprecherin des Young Researchers Netzwerks und wissenschaftlicher Geschäftsführer des Forschungsverbunds.
Das Steuerungskomitee
Eine Besonderheit unseres Forschungsverbundes ist seine transdiziplinäre Ausrichtung. Der Wissensaustausch zwischen Präventionspraxis, Politik und Wissenschaft sowie die gemeinsame Plaung und Umsetzung von Maßnahmen sind für uns zentral. Dem wird u.a. durch die Einrichtung eines „transdisziplinären Steuerungskomitees“ Rechnung getragen. Im Steuerungskomitee sind die verschiedenen Perspektiven aus den Teilprojekten vertreten sowie weitere externe Experten.
Das Steuerungskomitee zielt auf die Vernetzung der Teilprojekte im Forschungsverbund, auch im wissenschaftlichen, aber vor allem im im politisch-praktischen Sinne. So geht es um Beratung und Unterstützung der Teilprojekte, Förderung bilateraler Kooperation sowie der Integration der Ansätze für generalisierbare transdisziplinäre Forschungs- und Implementationsaktivititäten sowie der Entwicklung einer gemeinsamen Forschungsagenda.
Wissenschaftlicher Nachwuchs
Der Verbund legt besonderen Wert auf die Förderung des wissenschaftlichen Nachwuchs. Aus diesem Grund werden Nachwuchsforscher:innen hinsichtlich ihrer Qualifikation gefördert und arbeiten an gemeinsamen Themen.
Der wissenschaftliche Beirat
Führende Forscherinnen und Forscher bilden den wissenschaftlichen Beirat von Capital4Health. Sie tragen zur internationalen Wahrnehmung des Verbunds bei und unterstützten die Übertragbarkeit der Methoden, Interventionen und Ergebnisse aus der Forschung im Verbund und in den Teilprojekten.
Der Beirat trifft sich jährlich mit den Mitgliedern des Forschungsverbunds. Darüber hinaus sind die Mitglieder in regelmäßigem Kontakt miteinander, um sich über aktuelle Entwicklungen zu informieren und relevante Prozesse und Erkenntnisse zeitnah zu teilen.
Mitglieder des Beirats sind:
Thomas Abel
Universität Bern, Schweiz
Professor und stellvertretender Direktor, Institute of Social and Preventive Medicine
Matthias Bergmann
Institut für sozial-ökologische Forschung, Frankfurt a.M.
Senior Researcher ISOE – Institut für sozial-ökologische Forschung, Forschungsschwerpunkt Transdiziplinäre Methoden und Konzepte
Gast Professor an der Leuphana Universität Lüneburg, Fakultät für Nachhaltigkeit, Institut für Ethik und Transdisziplinäre Nachhaltigkeitsforschung
Evelyne de Leeuw
Univ. New South Wales, Sydney & Liverpool, Australien
Professor, Direktorin, Centre for Health Equity Training Research and Evaluation (CHETRE)
Direktorin, Glocal Health Consultants
Direktorin, WHO/EURO Healthy Cities Research and Evaluation
Herausgeberin, Health Promotion International
Rolf Holle
Helmholtzzentrum Umwelt+Gesundheit, München
Professor, Health Economics und Health System Management
David Hunter
Durham University, Großbritannien
Professor, Health Policy and Management
Direktor, Centre for Public Policy and Health
Direktor, WHO Collaborating Centre on Complex Health Systems Research, Knowledge and Action
Mitglied, School of Medicine, Pharmacy and Health
Fellow, Wolfson Research Institute for Health and Wellbeing
Nicht-exekutiver Direktor, National Institute for Health and Care Excellence (NICE)
Maria Jansen
Maastricht Universität, Niederlande
Professorin, Population Based Health Policy
Programmleiterin, Academic Collaborative Centre for Public Health, Limburg
Abby King
Stanford University
Professorin, Health Research & Policy and Medicine
Direktorin, Health Promotion IT Lab
Louise Potvin
University Montréal, Kanada
Professorin, Social and Preventive Medicine
CHSRF/CIHR Chair in Health Services Research in public health
Wiss. Direktorin, Centre Léa Roback sur les inégalités sociales de santé de Montréal
Mitglied, Board of Trustees, IUHPE
Mitglied, WHO Scientific Resource Group on Health Equity Analysis and Research
